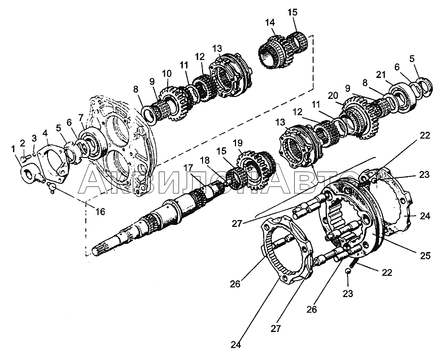
Коробка передач – Вал первичный. Узел передач. Синхронизатор
№ |
Артикул |
Наименование детали |
Кол-во в узле |
|
1522С-1701020-А |
Узел передач и вал промежуточный
|
1522С шт
|
|
1 |
80С-1701036 |
Втулка
|
1 шт
|
80С-1701036
Втулка
|
2 |
M12-6gx30.88.35.019 |
Болт
|
3 шт
|
|
3 |
916015 |
Шайба 12ОТ
|
3 шт
|
|
4 |
80С-1701035 |
Крышка
|
1 шт
|
80С-1701035
Крышка
|
5 |
80-1701045 |
Гайка
|
2 шт
|
80-1701045
Гайка
|
6 |
80-1701056 |
Шайба
|
2 шт
|
80-1701056
Шайба
|
7 |
409 (6409) |
Подшипник
|
1 шт
|
|
8 |
80-1601082 |
Шайба
|
2 шт
|
80-1601082
Шайба
|
9 |
КК52x60x39Е |
Подшипник
|
2 шт
|
|
10 |
1522С-1701048 |
Шестерня
|
1 шт
|
|
11 |
2В50 |
Кольцо
|
1 шт
|
|
12 |
80С-1701033 |
Втулка
|
2 шт
|
80С-1701033
Втулка
|
13 |
80С-1701060-А |
Синхронизатор
|
2 шт
|
80С-1701060-А
Синхронизатор
|
13 |
80С-1701060-А |
Синхронизатор
|
2 шт
|
80С-1701060-А
Синхронизатор
80С-1701060-А
Синхронизатор
Розница
1234.00 руб.
Розница
1234.00 руб.
|
14 |
1522С-1701042 |
Шестерня
|
1 шт
|
|
15 |
664913 |
Подшипник
|
2 шт
|
|
16 |
86-1802088 |
Угольник
|
1 шт
|
86-1802088
Угольник
|
17 |
80С-1701032 |
Вал
|
1 шт
|
80С-1701032
Вал
|
18 |
80С-1701053 |
Дроссель
|
1 шт
|
|
19 |
1522С-1701052 |
Шестерня
|
1 шт
|
1522С-1701052
Шестерня
|
20 |
1522С-1701054 |
Шестерня
|
1 шт
|
1522С-1701054
Шестерня
1522С-1701054
Шестерня
Розница
82.00 руб.
Розница
583.00 руб.
|
21 |
180309 (6309.2RS) |
Подшипник
|
1 шт
|
|
22 |
80-3405044 |
Пружина
|
6 шт
|
|
23 |
7,938-100 |
Шарик
|
6 шт
|
|
24 |
80С-1701062 |
Кольцо
|
4 шт
|
|
25 |
80С-1701064-Б |
Каретка
|
2 шт
|
|
26 |
80С-1701061 |
Палец
|
6 шт
|
|
27 |
80С-1701063-Б |
Палец
|
12 шт
|
|
Список просмотренных товаров пуст
AlfaSystems GoPro GP261D21